IPTV 系统服务质量

发布时间: 2022-06-15 16:52:40

IPTV系统对服务质量的要求

       IPTV业务的服务质量(QualityofService,QoS)首先要保证业务的可用性,即保证通过鉴权的用户可以随时随地使用业务;其次,要保证业务响应时间在用户可忍受的范围之内,使用户不会因为连接建立时间过长而放弃使用业务;再次要保证业务的直观效果,尤其是视音频业务的清晰度和流畅度。这些要求反映到承载网络层面,即为对带宽、网络时延、时延抖动、丢包和可靠性的要求。足够的带宽是提供良好业务质量的基本条件,时延、抖动、丢包三个网络参数是最基本的网络层QoS指标;另外,网络还要提供有效的可靠性,在出现链路或节点故障的情况下,要及时检测并采取相应的措施,来保证业务的不间断或迅速重启动。在业务层面,由于对承载网络QoS参数的敏感程度随编码格式、编码速率、承载协议的不同而有所差异,在业务设计上应尽可能适应承载网络现状,可以釆取的典型QoS机制有流媒体速率适应/调节机制、媒体编码冗余性、媒体缓存等几种。
       相对于宽带上网业务,IPTV业务流量流向模型易于确定,因此可以针对IPTV业务的不同业务类型与不同承载协议类型对分解的QoS指标分别考虑:对视音频直播类业务可使用专网传输或静态预留资源方式下传组播业务流至组播业务控制点;视音频点播类业务可使用三层与二层机制结合业务接入控制点的CAC功能完成QoS质量保证。支持IPTV业务的汇聚层和接入层的QoS总体要求如下:
       (1) 对视音频直播类业务,其流量模型明确,带宽确定,因此在静态组播方式下,可沿组播树预留带宽资源实现;在动态组播时,采用DiffServQoS机制。
       (2) 对视音频点播类业务,在CDN边缘节点到业务接入控制点之间由汇聚层设备开启不同DiffServQoS机制,提供优先级较高的DSCP标记,提供保证汇聚层DiffServ域edge-to-edge的IPTV视音频点播业务流QoS保证。
       (3) 在业务接入控制点,为视音频点播类业务依据资源使用情况引入接入控制机制。
       (4) 接入层IPTV业务数据在用户终端与业务接入控制点之间宜釆用二层机制。
根据ITU-TY.1541,承载在IP网络上的IPTV业务对网络性能参数要求如表8-1所示。
表8-1 IPTV业务服务质量要求

服务质量体系

       服务质量是能够提供稳定的可以预测的数据传输的服务。换句话说,能够满足客户的要求。QoS对于网元(比如应用、主机或路由器)的能力来说,就是它的业务和服务要求能够得到某种级别的担保。为此,要求从上到下所有的结构层以及端到端的每一个网络要素都具有QoS能力。QoS不创造带宽,它不能给予网络自己没有的东西,因此网络所能提供的带宽是一个出发点。QoS仅仅根据应用要求和网络管理设置来管理带宽。因此,具有确定服务级别的QoS要求资源分配到单个的数据流。
       互联网协议(IP)和它的体系结构基于一个简单的概念,即:没有发送者和接收者的帮助,带有源和目的地址的数据报能够独立地穿过路由器到达目的地。互联网是建立在过去的低智能网的概念的基础上,只是在两端才变得聪明起来。IP网络能够将数据报分割(在路由器中),再将它们组装(在接收端)。但是,IP不提供可靠的数据传输。路由器允许丢弃IP数据报而不必通知发送者和接收者。IP依赖于上层的传送(比如TCP)来跟踪数据报,如果需要,可以重发。不像ATM和帧中继那种“纯虚电路"技术,IP网络不能对资源做“硬”分配。这给带宽的使用提供了更大的有效性,也提供了更大的灵活性。典型的网络业务是突发的而不是连续的。IP是基于数据报的,因此它能够更有效地分享所能提供的带宽。这也允许IP适应更加灵活多变的应用。然而,它也同时导致服务上的不可预测性。对不可预测性所能忍受的能力与它们所要求的服务级别有关。

1.QoS体系结构

        端到端的QoS保障过程如下:
        用户提出QoS要求,这些要求一般以QoS参数来描述,有两种描述QoS参数的方法,一种是确定性的描述,一种是统计性的描述。而且不同的层次有不同的QoS参数。应用层的QoS参数包括图像分辨率、帧率以及同步质量等;传输层的QoS参数包括带宽、分组丢失率等;网络层的QoS参数包括比特率、时延、时延抖动以及位错率等。
        端到端的QoS体系结构模型如图8-1所示。
图8-1端到端的QoS体系结构模型

2.集成业务体系(IntServ)

         集成业务体系(IntegratedServices,IntServ)由IETF的IntServ工作组于1994年在RFC1633中提出。IntServ定义了3种服务类型:
     (1)GuaranteedServiceC可保障的服务)可以提供虚拟专线业务,对带宽、时延、分组丢失率提供端到端定量的QoS保证。
     (2)ControlledLoad(控制负载服务)给用户提供一种类似在网络轻负载、无阻塞情况下Best-Effort的网络服务,它是一种定性的指标。
     (3)Best-Effort(尽力而为)类似于目前互联网上提供的服务,是一种尽力而为的工作方式,基本上无任何质量保证。
       为了实现上面的3种服务,IntServ定义了一个简化模型,包含4个功能部件,由支持该体系的路由器实现。其参考模型如图8-2所示。
     (1)资源预留协议(ReSerVationProtocol,RSVP)。见IETFRFC2205,它是互联网上的信令协议。通过RSVP,用户可以给每个业务流(或链接)申请资源预留,要预留的资源可能包括缓冲区及带宽的大小。这种预留需要在路径上的每一跳都进行,这样才能提供端到端的QoS保证。RSVP是单向的预留,适用于点到点以及点到多点的通信环境。
      RSVP是一种用于预留资源的信令协议,其工作过程如下:发送端向接收端发送PATH消息,消息中含有流规范(TSpec)用以指定业务的特性。沿途的每个中间路由器按照某种路由协议确定的路径逐跳转发PATH消息到接收端。收到此PATH消息的接收端通过发送一个含有请求类别(RSpec),RESV消息为该流请求资源,然后沿途的每个中间路由器采用输入控制过程来决定是否接受该请求。如果请求被拒绝,路由器将发送一个出错消息给接收方,并且中断信令的处理过程;如果请求被接受,路由器则为该流分配所请求的资源(如链路带宽和缓冲区空间),同时保存相关的流状态信息。RSVP中包含的参数有:
       • Tokenrate(令牌速率r):对每一个流所要求的持续的稳定的带宽(B/s)。
       • Token-bucketdepth(令牌桶深&):在短期内数据率能够超过可维持速率平均值的程度,即发送的数据量不能超过(rT+6)字节。
       • PeakRate(峰值速率力):对于已知受控业务,这一参数设置为最大的数据传送率。
       • Minimumpolicedsize(最小策略尺寸》i):由发送端应用程序确定的最小负载分组的大小(B)。
       • Maximumpacketsize(最大分组尺寸M):分组的最大值(B)。
     (2)接纳/策略控制(Admission/PolicyControl)„它基于用户和网络达成的服务合同,对用户的访问进行一定的监视和控制,有利于保证双方的共同利益。
     (3)分类器(Classification)。根据预置的一些规则,它对进入路由器的每一个分组进行分类。这可能需要査看IP分组里的某些域(IP源地址、IP目的地址、上层协议类型、源端口号、目的端口号),还可能査看第4层协议,比如URL、SMTP等协议中的明文信息。分组经过分类以后被放到不同的队列中等待接收服务。
     (4)队列调度器(Mapping&Scheduler)。它主要是基于一定的调度算法对分类后的分组队列进行调度服务。常见的调度算法有WFQ、SCFQ、VC、WRR等。IntServ尽管能提供QoS保证,但扩展性较差。因为其工作方式是基于每个流的,这就需要保存大量的与分组队列数成正比的状态信息;此外-RSVP的有效实施必须依赖于分组所经过的路径上的每个路由器。在骨干网上,业务流的数目可能会很大,同时它还要求路由器的转发速率很高,这使得IntServ难于在骨干网上实施。目前,比较一致的看法是在网络的边缘实施IntServ,或者对流(Flow)的定义更加粗糙以使业务流的数目降低到可以承受的地步。

3. 区分业务体系(DiffServ)

       为了解决IntServ的一些缺点,IETF在RFC2475中提出了DiffServ(DifferentiatedServices)体系结构,旨在定义一种实施IPQoS且更容易扩展的方式,以解决IntServ扩展性差的缺点。DiffServ简化了信令,对业务流的分类颗粒度更粗。它通过汇聚(Aggregate)和PHB(PerHopBehavior,每跳行为)的方式来提供一定程度上的QoS保证。汇聚的含义在于路由器可以把QoS需求相近的各业务流看成一个大类,以减少调度算法所处理的队列数;PHB的含义在于逐跳的转发方式,每个PHB对应一种转发方式或QoS要求。在Diff-Serv里,引入了DiffServ域(Domain)的概念,一个DiffServ域可以认为是一个能提供Diff-Serv业务的子网,DiffServ网络模型如图8-3所示。
图8-3       DiffServ网络结构模型
 
       DiffServ域主要由一些路由器组成,并对这些路由器进行了区分,把位于DiffServ域边界的称为边界路由器(Edge Router),而把DiffServ域内部的称为核心路由器。边界路由器需要具有的功能有:对业务流的分类(基于IP分组中一些字段,与IntServ类似的较细分类或者为基于汇聚的较粗分类)、整形(Shaping),标记(Marking)和调度(Scheduling)o内部路由器需要具有的功能有分类(为基于汇聚的较粗的分类)和调度。DiffServ力图通过对业务流的分类、整形、标记、调度来实现对业务QoS一定程度上的保证。DiffServ把每个分组(Per-packet)的分类等复杂的工作都放到网络的边缘,由边缘路由器处理,而让高性能的核心交换机或路由器能更快速、高效地进行交换或转发。目前DiffServ定义了3种PHB来实现业务:
       (1) EF(ExpeditedForwarding,RFC2598)提供类似于专线或租用线的服务。EF只定义了一个DiffServ编码点,实现最小化时延和抖动,为数据流提供最高的传送级别。超出预置合同的分组将被丢弃。
      (2) AF(AssuredForwarding,RFC2597)提供不同级别的Best-Effort服务。包含4个类和3个丢弃优先级(共有12个编码点),当发生拥塞时,高丢弃优先级的分组先被丢弃。
      (3) CS(ClassSelector)提供8个编码点来重定义服务类型TOS(TypeofService)顺序段(PrecedenceBits),主要用来兼容TOS协议。DiffServ利用了IPv4分组头的TOS字段(或IPv6的COS字段),作为DiffServ编码点DSCP(DiffServCodePoint)使用。每一种DSCP对应一种PHB方式。路由器在转发分组时只需查看每个分组的DSCP值,从而对此分组提供相应的PHB转发方式。DiffServ的扩展性是通过汇聚实现的:汇聚发生在边界路由器,多个流被归并为一个类别(通过DSCP标记),核心路由器仅需要较粗的分类以及实现调度和丢弃,与MPLS的汇聚模型明显相符合,所以IETF在2000年推出了相关文档,在MPLS上支持DiffServ。DSCP长度为6位。IETFI作组将该字段分为3个编码空间。第一个为xxxxxO,大小为32,供标准的PHB使用;第二个为xxxxll,大小为16,供实验和自定义的PHB使用;第三个为xxxxOl,大小为16,暂时供实验和自定义的PHB使用,但当第一个编码点空间用完时,该编码点空间即转为供标准的PHB使用。编码的具体分配情况如表8-2所示。
表8-2IETF定义的DSCP编码分配方案

4.多协议标签交换(MPLS)

      IETF在RFC3031中定义了多协议标签交换.(MultiProtocolLabelSwitching,MPLS)的体系结构。MPLS是一种位于链路层和网络层之间面向链接的交换技术。MPLS采用了“路由与转发相分离”的技术把分组按照一定的规则划分为转发等价类集合,属于同一个转发等价类的分组被标记相同的标签,然后每转发等价类与相应的下一跳关联起来。相邻的(一般是链路层直接相邻,特殊情况下也可以指在网络层可达)路由器通过互换标签建立标签交换路径。因为MPLS面向连接,所以属于同一个转发等价类的分组将使用同一条物理路径,即可以通过预先建立的标签交换路径MPLS域内进行负载均衡。MPLS技术的工作过程如图8-4所示。
图8-4    沿着LSP的MPLS交换过程
 
       IP数据流到达MPLS入口边缘路由器(IngressLER)后,入口边缘路由器分析IP数据流的IP头、判断它的FEC类,然后根据不同的FEC类给IP数据流绑定不同的标签,产生一个标签栈;而作为MPLS网络中间接点的标签交换路由器(LabelSwitchRouter,LSR),只需简单地査看IP数据流的标签头,并进行快速高效的标签交换。在出口边缘路由器(EgressLER)的前一个标签交换路由器将标签弹出标签栈,这被称作倒数第二跳弹出栈;这个弹出栈主要是为多层标签交换设计的,可简化系统的设计,使岀口边缘路由器不必处理未必有用的标签查询。IP数据流到达出口边缘路由器后,出口边缘路由器处理栈顶标签或IP头,进行相应处理(或交换,或转发),按要求送到目的地址。MPLS网络传输IP数据的路径称为LSP(Label Switch Path),如图8-4所示。建立LSP通常有两种方法:数据驱动(又称为流驱动)和拓扑驱动(又称为控制驱动)。数据驱动对一个数据流是“一次路由,随后交换”,允许为数据流建立“显式路由"(ExplicitRoute),能很好地为每个流提供一致的QoS保证;但对于大量IP数据流的网络,数据驱动的时延较大,对标签的消耗也很大,数据驱动的扩展性不是很好。而拓扑驱动在扩展性上优于数据驱动。拓扑驱动只有在拓扑变化或控制业务流到达时才重新建立交换路径,因此拓扑驱动的IP交换的时间开销比数据驱动的少;但拓扑驱动在没有数据交换时也要消耗标签资源,而且在QoS保证上不如数据交换。在实际MPLS网络中两种驱动方式相互配合使用。MPLS技术与差分业务模型在很多方面是相似的,但也有差别:
       (1) MPLS技术引入新的标签结构,对IP网络的改动较大,而区分业务模型是对现有IP网络的改进,没有引入新结构,仍沿用以前IP头中的信息;
       (2) MPLS标签易于映射到ATM的VPI/VCI中,充分利用ATM网络资源和完善的QoS技术。
1、标签
       ATM封装的分组采用VPI/VCI数值作为标签,而帧中继的PDU则采用DLCI作为标签。对于没有内在标签结构的封装,则釆用一个特殊的数值填充。这是一个定长标签(占4个字节),位于数据链路层与网络层之间。它包含4个域,如图8-5所示。
图8-5MPLS标签结构
       标签占用32位,标签域占20bit,用于实际的标签值;COS域占3bit,用于指示服务的类型;S域占1bit,用来标明标签栈,TTL(Time-to-Live)域占8bit,用来记载分组的生存时间。如果标签的层次大于等于1,则构成了后入先出的标签栈。如果标签栈的深度为d(d大于等于1),那么称栈底的标签为第1层标签,栈顶的标签为第d层标签。为了方便,可以把没有标签的数据包看成是标签栈为空,即标签栈深度为0的数据包。标签栈中栈底将栈标记位置1,其余标签均将栈标记位置0。一般情况下,标签交换路由器只处理栈顶的标签。MPLS技术与差分业务模型相似,也是尽可能地将业务流的处理由边缘路由器完成,让核心路由器不用再进行烦琐而又低效的路由查找与转发,能高速、高效地进行交换并提供高质的QoS服务保证。
2. FEC
       一个转发等价类(FEC)是转发等价类元素的集合。一个转发等价类元素是可以被映射到同一条标签交换路径上的分组的集合。有两种基本类型的转发等价类元素。
      (1) 地址前缀(AddressPrefix):假设地址编码长度为n,n>0,那么地址前缀为长度从。到n的地址编码的前缀。
      (2) 主机地址(HostAddress):整个主机地址。
      一个特定的地址A与一个特定的地址前缀元素AP匹配当且仅当地址A以AP开头。一个特定的分组D与一条标签交换路径P匹配当且仅当与P对应的转发等价类包含一个元素AP与D的目的地址匹配。
3. LSP
        对于一个特定的分组P,一条d层的标签交换路径(LSP)是一个具有下列属性的路由器的序列<Rl,R2,-,Rn>:
     (1)R1,标签交换路径的入口,在数据包的标签栈上填加标签,使P的标签栈的深度为da
     (2)对于所有i,l<i<n,P到达Rz.时,标签栈的深度为d。
     (3)P在从R1到RE—1]的过程中,P的标签栈的深度从不小于奴
     (4)对于所有<?<»,Rf使用MPLS将P发送到RM+1],并且使用栈顶标签作为入口标签映射ILM的索引。其中ILM(IncomingLabelMap)将每一条入口标签映射到一组下一跳标签转发入口上,用于处理到达的有标签的数据包。
     (5)对于所有iA<Kn,如果某个系统S收到从Rz•发出的分组P,那么在分组P到达R日+1]之前,S的转发过程不使用第d层标签:(a)或者S不使用标签栈或网络层包头对数据进行转发;(b)或者S使用在d层标签上附加的第d+k层标签以>0)对数据进行转发。
     (6)R",标签交换路径的出口。Rn在转发分组P时使用d~k层标签(0<k<d)进行转发或者使用非MPLS技术进行转发。
       LSP的建立可以有两种方式:独立LSP控制(Independent LSP Control)和有序LSP控制(Ordered LSP Control)。在独立LSP控制方式下,每个标签交换路由器独立决定对转发等价类的标签绑定;而在有序LSP控制方式下,标签交换路由器只有当自己是某个转发等价类的出口路由器时或者是已经收到了来自该转发等价类的下一跳路由器的关于该转发等价类的标签绑定信息时才对该转发等价类的标签进行绑定。
4. 路由选择
       路由选择有两种方法:每一跳路由和显示路由。每一跳路由允许各个节点独立的选择下一跳的路由;显示路由则由入口或出口路由器指定标签交换路径上的标签交换路由器。如果整个标签交换路径上的全部标签交换路由器由某一个标签交换路由器选定,那么该标签交换路径为严格显示路由;如果只有其中部分标签交换路由器由某一个标签交换路由器选定,那么该标签交换路径为松散显示路由。从本质上说MPLS协议只是一种交换技术,并且单纯依靠MPLS协议本身不能有效地实现流量工程。必须使用支持流量工程的标签分发协议,才能充分地发挥MPLS流量工程的特性。它们分别是基于约束路由的标签分发协议(Constraint-based Routing-LDP,CR-LDP)和用于MPLS流量工程的RSVP扩展(RS-VP-Traffic Engineering,RSVP-TE)。
     (1)基于约束路由的标签分发协议(CR-LDP)
       CR-LDP的标签请求和标签映射包含显示路由参数(如带宽需求、路由锁定等)。显示路由参数允许入口路由器把预先计算得出的显示路由向量放在标签请求消息中,向下游发送。收到带有显示路由向量参数的标签请求消息的路由器会按照显示路由向量的指示选择标签请求的下一跳。不过IETFMPLS工作组已经表示,停止对CR-LDP开展进一步工作。
       (2) 用于RSVP流量工程(RSVP-TE)
       RSVP-TE的基本思想是通过在RSVP协议的参数集中增加标签对象、标签请求对象等参数,实现对MPLS标签的请求和绑定。在RSVP-TE的Path消息中带有一个标签请求对象,对应的Resv消息则带有相应的标签对象。LSP的建立过程从LSP的入口路由器发送Path消息开始,到这个入口路由器收到对应的Resv消息结束。RSVP-TE对RSVP的另一个重要扩展是加入了一个显示路由对象。RSVP-TE在入口处根据网络的实际资源利用情况和负载分配的情况事先计算得出经过域的显示路由。

5.RSVP流量工程

       综合服务和区分服务在网络负荷较大的情况下,能够保证要求较高的数据流的性能下降较小,但当网络负荷很轻时,“尽力而为"的网络性能也很好,与综合服务和区分服务相差很小,那为什么不从避免拥塞的角度来解决QoS保障的问题呢?这就是流量工程(TrafficEngineering)的岀发点。
       引起网络拥塞的原因可能是全部网络资源已经耗尽,即所有的路由器和链路都过负荷;也可能是由于网络负荷的不均衡,例如使用选择最短路径的动态寻径协议往往会造成在两个节点的最短路径上的路由器和链路发生拥塞,而最长路径上的路由器和链路空闲。在前一种情况下,消除拥塞的唯一方法只能是将网络的基础设施升级;而后一种情况则存在更有效地利用已有设施提高网络性能的余地。流量工程就是针对这种情况,设法均衡网络流量以避免拥塞的措施,而基于约束的寻径(Constraint-BasedRouting)则是自动实现流量工程的一个重要工具。基于约束的寻径,是在寻径时考虑到多个约束条件,它由QoS寻径演变而来。在QoS寻径中,对于给定QoS要求的某个业务流(或汇聚业务流),路由器选择的是最有可能满足其QoS要求的路径。而基于约束的寻径不仅考虑QoS要求,而且考虑所选择的路径是否满足网络负荷均衡的要求,因此,在确定一条路径时,不能仅依据网络的拓扑结构,还需要了解业务流的QoS要求、链路当前的可利用资源,以及其他一些网络管理者制定的有关规定。
       为了实现基于约束的寻径,路由器需要不断地将链路的当前状态信息(例如剩余带宽)公布给其他路由器,并根据这些信息计算路径。在计算最佳路径时可以考虑的约束条件有带宽、时延、时延抖动、错误率、路径的段数和费用等。但是约束条件太多,使该最优化问题变得十分复杂。比较可行和合理的办法是只考虑带宽和路径段数的约束,此时寻径算法比较简单,常见的Bellman-Ford算法或Dijkstra算法都可以使用。由于即使在网络拓扑结构不变的情况下,链路状态信息也随时间不断变化,因此在基于约束的寻径中,路由器的计算量是很大的。值得一提的是,可以通过QoS过滤来动态地改变QoS。过滤可以在收、发终端上进行,也可以在数据流通过通信系统时进行。如果连续媒体流是分层编码的(在第2章曾提到MPEG-2.MPEG-4的分层编码),那么在对码流打包时,对图像质量影响较大的码流信息采用高优先级的包传输,对图像质量影响较小的码流信息釆用低优先级的包传送,遇到网络发生拥塞,沿途的网络节点可以丢弃低优先级的包,保证高优先级的包,这样能够保证媒体流的连续性。MPEG分层编码的好处是可以适应不同的用户终端,低档次终端只对码流的一部分(基本层)进行解码,而处理能力高的终端对整个码流解码,获得高质量的图像。另外如果让基本层数据具有高优先级,增强层数据具有低优先级,则在网络拥塞时节点丢弃的只是增强层的数据,接收端仍能收到基本层数据从而得到完整的图像,只不过质量降低一些而已。

1. 接纳控制和信源整形

       为了保证传输的QoS,任何实际的QoS传输控制方案必须考虑对用户传输实施接纳控制(admissioncontrol),对信源实施整形(trafficshaping)oQoS的传输连接要求在新用户传输前进行接纳控制。在用户入网时要求用户把自己的传输特性和参数以及他所要求的服务质量告知网络,网络再根据用户的传输性能要求和网络现存的资源情况,同用户协商是否接纳建立一个新的QoS传输的连接。在QoS接纳控制中,有3个主要问题需要研究:哪些传输参数可以确切地描述一个连接的传输?网络使用哪些判据来决定是否接受一个新的连接?网络性能与传输参数之间的关系如何?
       在目前的网络QoS研究中,要求用户提供的有关QoS属性的参数主要包括:
       (1) 峰值分组速率(peakpacketrate);
       (2) 平均分组速率(sustainedpacketrate);
       (3) 分组丢失率(packetlossrate);
       (4) 分组传输时延(packettransferdelay);
       (5) 分组时延变化量(packetdelayvariation)o
       接纳判据是指网络在判断是否接受一个新的连接时的依据。分组传输时延和分组丢失率是两个最常用的接纳判据。在QoS控制网络中,分组传输可釆用统计多路复用的方法共享带宽资源,各个连接没有固定速率的专用信道,当某一连接传输量增加时,会占用其他连接的资源,从而会影响其他连接的服务质量,特别是由于多媒体网络传输具有高突发性、高速率的特点,其传输速率变化很快,因此增加了接纳控制过程的复杂性,仅使用长时间项的平均分组传输时延和分组丢失率作为接纳判据,不能充分表示多媒体网络快速、动态变化的程度,因此必须考虑能反映网络瞬时行为的判据,一些短时间项的瞬时行为的判据,例如,传输时延的变化、分组丢失变化率等应在多媒体网络中釆用。在多媒体网络的接纳控制中,一个重要的研究问题是各种传输参数与网络性能之间的关系,一些定性的关系和影响已经给出,但是如何给出定量的数学描述来表明它们之间的关系仍然面临挑战,尤其是在多个异种传输流被多路复用的情况下更是一个难题。在多媒体网络中,传输流是高度突发的,传输速率变化很大,QoS网络系统一般要对分组到达的流速进行整形并对用户所使用的信道带宽实时监控。信源整形和带宽监控技术就是要避免分组在网络中的突发性传输,达到改善网络QoS性能的目的。传输整形技术成功的关键在于减少传输时延和分组的丢失。可以使用传输限制函数来描述信源整形,如图8-6所示。公/表示在时间长度t内信源能够发送进入网络的分组个数表示在时间间隔ESI,52]内连接顶到达的分组数量。传输限制函数可以表达为
      目前最常用的信源整形和带宽监控技术是“漏桶"(leakybucket)算法,这个算法可将突发信源流转化为平缓传输流,并确保用户的传输流遵守用户在建立连接时的规定。
图8-6信源整形
       漏桶算法的基本思想是,任何一个分组要进入网络,一定要从令牌池(漏桶)中取得一个令牌,如果此时令牌池为空,则该分组被丢弃,令牌由网络平均接纳速率R产生,令牌池最多可存放P个令牌3为令牌池的大小),令牌池满时,新产生的令牌被丢弃,如图8-7所示。在漏桶算法限定信源模型中,传输限制函数b(t)=P+Rto一个信源允许在任意短的时间间隔内发送P个分组的突发信息,但在长时间间隔内,信源被限定以平均速率R来发送。
       一个改进的方法是在分组到达漏桶前增加一个缓冲区,这样,当令牌池为空时,只要缓冲器没有满,分组就可以缓存在缓冲器中而不被丢失,如图8-7所示。
图8-7分组的监控和平滑
       漏桶算法有一些缺点,例如,即使在网络负载很低时,漏桶算法对违约分组仍然采用丢弃或放入缓冲区的方法,由于算法的限制,减缓了传输速率,造成网络资源的浪费。釆用标志法可以对此加以改善:当分组到达,但令牌池为空或缓冲器已满时,就将该分组打上一个标志,说明是违约分组,然后接纳它进入网络,如果在网络某处遇到拥塞,则丢弃,若一直没有遇到拥塞,则可到达目的节点,这也是目前IP网络所釆用的区分服务的基本思路(见DiffServ区分业务体系结构)。信源整形仅限定在信源入网处,非QoS传输不需要整形。

2.QoS选路和流量调度

       由于QoS选路与网络的拓扑结构有关,并且与网络上的各个中间节点(包括交换机和路由器)所使用的协议和所釆用的选路算法有关,因而在实际选路中,选路过程依赖于一些分布协议,主要包括链路状态协议、资源预留协议(RSVP)和实时传输协议/实时控制协议。链路状态协议完成每个节点带宽等当前参数的修改和向网络其他节点播发本节点参数的修改。资源预留协议主要完成带宽等资源的预留;实时传输协议/实时控制协议完成实时分组的排队处理和控制。在Internet的视频会议等应用中,选路是多路连接的,它包含了很多节点,而且这些成员是动态变化的。如何在这种环境中实现动态选路和预留资源是一个难题,国外和国内很多科研机构和大专院校都在为此进行研究。但他们大都是将网络拓扑结构进行简化和限定一些条件,然后用专用的计算机软件进行仿真来验证网络的性能。调度算法的基本功能是从节点的每一个输出链路中挑选在下一个有效周期发送的分组。QoS传输调度控制要基于几个原则,例如,带宽的保证、流的隔离、时延的保证和公平选择等,协议和算法的复杂性要适应网络高速传输和便于实现,使其具有可扩展性和鲁棒性。调度算法可以分为两类:基于速率的调度算法和基于时间的调度算法。
       目前最主要的调度策略都是近似通用处理器共享(Generalized Processor Sharing,GPS)调度策略。在因特网中,有关GPS调度策略的规定在文献中有所描述。在处理器共享(Processor Sharing.PS)调度中,对于每个连接(会话)都有一个先进先出(FIFO)队列,它们共享着相同的链路。在任何时间间隔都正好有N个非空队列,服务器以链路速率的1/N同时传送在队列头部的N个分组。PS方案以相同速率服务所有非空队列,GPS方案则是PS方案的扩充,允许不同的会话有不同的服务速率。GPS方案有两个特性:可以保证端到端有界时延服务和确保带宽的公平分配。
       GPS调度器特性可以描述如下:让N个连接(会话)由N个正实数们,由Φ1,Φ2,Φ3刻画,W,(s,z)是会话/在时间间隔接收服务的发送量。对于在[s,t]期间正在传输的会话,要满足下列不等式:
对于在[s.t] 期间正在传输的任何两个会话i和丿,有
式(2)表明,调度器按照饱的比例分配带宽给所有的在[s,月期间正在传输的会话,因此,但可以叫做服务共享权。设C是服务速率,所有会话的发送量有
从式(1)〜(3),能获得会话i的最小服务速率xi为
式(4)表明GPS调度器的隔离特性,每一个会话不受其他会话的影响,可以有其最小服务速率的下界,服务速率的下界确保了会话传输时延的上界。
       以上描述的GPS调度器特性表明,GPS可以同时提供隔离和公平特性连同速率和时延的保证。GPS方案只是一个理想的流体模型,而不能完全在实际中应用。GPS策略调度算法实现的复杂性主要是由维持和分类所有连接时间标签的复杂性决定的,具体包括:①系统虚拟时间函数所要求计算的复杂性;②为了选择和发送具有最小时间标签分组而进行分类操作的复杂性;③处理和存储时间标签的花费。
       现在已研究的近似GPS调度策略的例子有自时钟公平排队(Self-ClockedFairQueue¬ing,SCFQ)方案、虚拟时钟(VirtualClock,VC)方案、最坏状况公平加权公平排队(Worstcase Fairweighted Fair Queueing,WF2Q)方案和最小时延自时钟公平排队(Minimum-DelaySelf-ClockedFairQueueing,MD-SCFQ)方案等。公平排队方案最根本的思路就是给每一个会话以有效带宽的公平共享,亦即相等的存取权力。在加权公平排队方案中,调度器可以分配不同的权力给不同的会话。目前QoS的研究开发在很多方面仍然是理论性的,其主要问题有:
       (1) 网络系统状态和链路带宽容量变化的不确定性,传输通路端到端带宽预留缺乏有效的保证;
       (2) QoS选路、资源预留和信息传输调度算法的复杂性,还不能适应高速信息传输处理时间的要求;
     (3)QoS要求所导致的资源利用的无效性,不能充分利用网络资源提高网络的吞吐量;
     (4)QoS控制方案基本上还是静态方案,缺乏有效的动态控制方案;
     (5)一些研究成果还存在于理论中,还没有形成专利或技术产品;现存的网络交换机或路由器还不能完全保证用户的服务质量,缺乏简单而有效的控制方案和算法的实现,传输管理与控制亟待改进。
       总之,基于QoS的流量接纳与控制仍然是目前因特网研究的热点和重点,这个问题不仅与理论有关,而且还取决于各个路由器和交换机厂商是否支持所提出的各种路由选择算法和接纳控制算法,是一个软件和硬件相结合的系统工程。

6、RPR

        弹性分组环(RPR)技术(IEEE802.17)是一种在环形结构上优化数据业务传送的链路层协议,能够适应多种物理层协议(如以太网、DWDM等),可有效地承载数据、话音、图像等多种业务类型。RPR采用双环(内环和外环)结构,任意两个节点之间同时有两条路径,支持50ms的快速路由倒换。路由倒换分两种:一种是直接在业务的源点进行倒换,以保证业务流量选择最佳路由;另一种是在发生故障的两个节点间进行环回。第一种方式是默认的保护方式。每个节点维护通过自身的业务负荷(包括本地上环和过环业务量)统计信息。网管系统根据这些信息统计RPR环路各个跨段上的资源使用情况,实现环路带宽的动态管理。
       RPR定义了A类、B类和C类三个业务等级。A类业务优先级最高,可保证相对较短的端到端时延和较小时延抖动,A类业务可以得到一定的CIR速率,其中可细分成A0(保留带宽)和A1(可回收带宽);B类业务可以得到一定的CIR速率,对于超过CIR的流量被标记为EIR流量,EIR流量与C类业务使用相同的优先级;C类业务即尽力而为业务。RPR定义了一种分布式的公平控制算法来实现各节点带宽的动态公平分配,可根据需求为环上的各节点分配不同的带宽占用比例,同时能在环路带宽发生拥塞时保证各节点高优先级业务的传送。对低优先级业务则采用公平接入和带宽分配。

7、IEEE 802.Ip

       IEEE802.Ip是IEEE802.lqCVLAN标签技术)标准的扩充协议。IEEE802.lq在标准以太网MAC帧添中添加VLAN标签。VLAN标签有两个部分:VLANID(12bit)和优先级(3bit)0IEEE802.lq中定义了VLANID字段,802.Ip中定义优先级字段。802.Ip不提供带宽预留机制,因此若需要对各类业务实现带宽保证,必须针对每类业务进行接纳控制。
       IEEE802.Ip中定义了8个优先级。最高优先级为7,应用于关键性网络流量,如路由协议或控制信令。优先级6和5主要用于时延敏感的应用,如交互式视频和语音。优先级4到1主要用于可控负载应用,如流媒体和关键性业务流量(Business-CriticalTraffic)<,优先级。是缺省值,在没有设置其他优先级的情况下自动启用,参见表8-3。 
表8-3   IEEE定义的802.Ip业务优先级
 

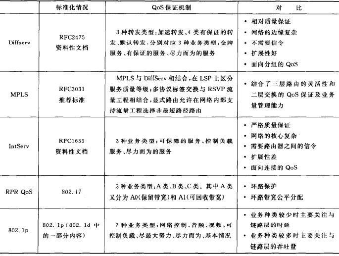
8、各种QoS技术对比

上述各种QoS保证技术对比参见表8-4。
表8-4     QoS技术对比选择
exit

申请演示

IPTV网络电视系统仅适用于企业和公司。

电话:028-83110277
  • 端到端解决方案
  • IPTV/OTT 中间件 (CMS)
  • OTT 播放器应用程序(支持超过 11 个平台)
  • IPTV电视系统媒体服务器
  • 转码器
  • 机顶盒
  • 数字版权管理/CAS
  • 酒店IPTV系统方案
联系我们